milan米兰官网
山东省化学化工虚拟仿真实验教学示范中心
山东省先进高分子材料现代产业学院
学院概况
学院简介
学院领导
院长寄语
机构设置
师资队伍
党建工作
党建规章
组织机构
党建动态
本科生工作
专业设置
教学团队
培养方案
课程资源
教学荣誉
教学研究
教学成果
研究生工作
学位工作
培养工作
导师信息
招生信息
质量管理
科学研究
研究平台
科研团队
科研项目
科研成果
实验中心
中心简介
中心设置
工作人员
大型仪器
实验室安全
服务项目
国家级实验教学示范中心
科普服务
服务宗旨
工作制度
展教资源
科普队伍
科普活动
开放预约
虚拟仿真
中心简介
中心运行机制
实验教学人员
虚拟仿真实验教学资源
仿真实验平台
氨噻肟酸新工艺仿真实训
学生工作
学工机构
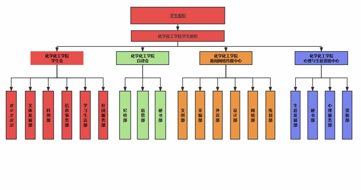
学生组织
学生风采
团学动态
奖助学金
就业信息
下载专区
制度文件
表格下载
学生工作
学工机构
学生组织
学生风采
团学动态
奖助学金
当前位置:
首页
>>
学生工作
>>
学生组织
学生组织架构
Copyright?milan米兰官网 All rights reserved.2019
地址:山东省济南市南辛庄西路336号 milan米兰官网(逸夫科学楼)
电话:0531-82765475 邮箱:rao_wangg@ujn.edu.cn
鲁ICP备09051414号
应用化学国家级实验教学示范中心(milan米兰官网)